首页
公司概况
集团简介
领导致辞
组织机构
企业荣誉
发展历程
媒体中心
市政要闻
媒体看市政
基层动态
视频中心
企业文化
企业徽标
企业愿景
文化理念
先锋模范
职工文苑
一线风采
重点项目
重点项目
建设快讯
安全质量
党的建设
党建工作
纪检监督
学习教育
工会团委
乡村振兴
人力资源
招聘信息
在线招聘
信息公开
水质公示
招标公告
中标公示
司务公开
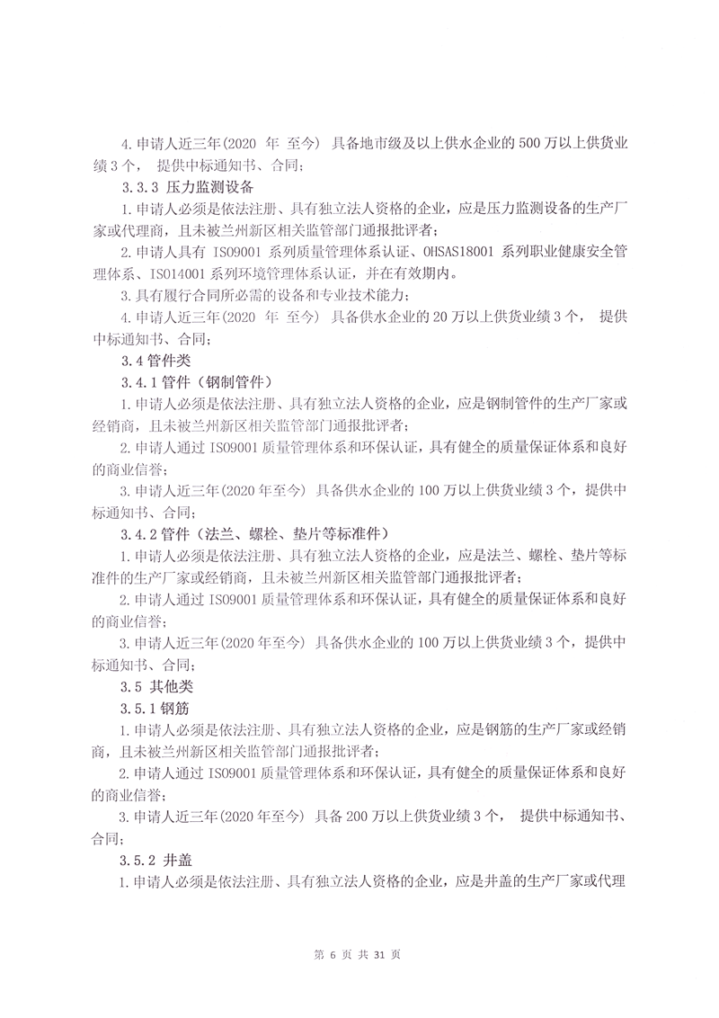
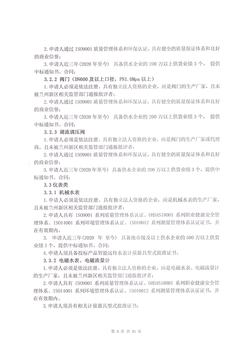
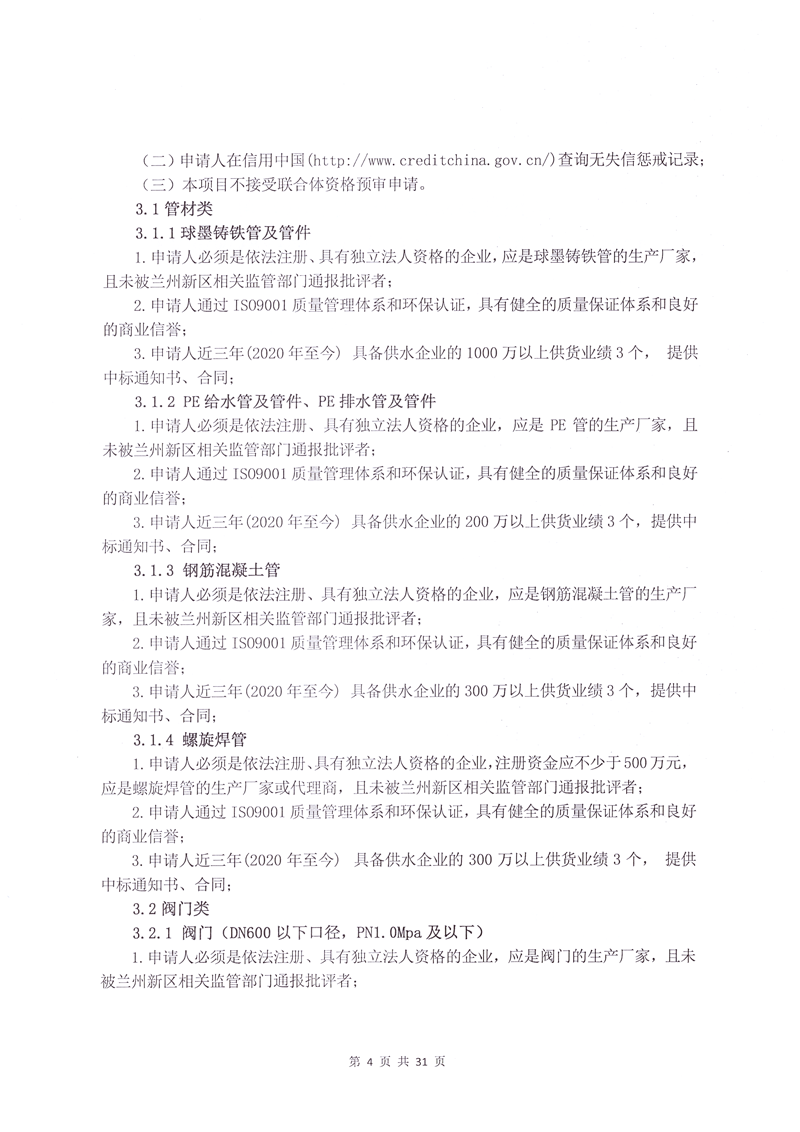
当前位置:首页>内容...
兰州新区禹广通商贸有限公司供应商入围资格预审文件
🔗
来源:禹广通公司
📅
发布日期:2023-02-15 14:47:29
👤
作者:
👁️
浏览量:2068
附件:
2023-2024年度禹广通公司供应商入围资格预审文件 2.15.docx
上一篇:
下一篇: